中文
|
EN
首 页
关于我们
公司概况
资质荣誉
产品中心
机加工件
冲压件
电器件
标准件及通用件
设备展示
检测中心
仓储中心
生产车间
新闻中心
公司新闻
行业新闻
招聘中心
人才招聘
招聘理念
在线留言
联系我们
新闻中心
公司新闻
行业新闻
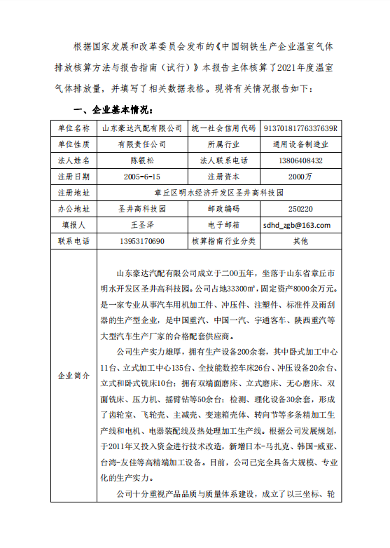
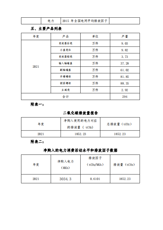
温室气体排放自查报告
时间 : 2022-05-29
点击 :
分享
< 上一篇
返回列表
没有了 >
友情链接:
中国汽车网
|
宝悦行
|
汽车配件网